******122cc太阳集成游戏(中国)股份有限公司
相关栏目
热点文章
首页 » 招生就业 » 招生简章 » 正文

关于《广东省2025年普通高等学校招生专业目录》更正及增补的通知

发布时间:2025年06月24日 来源: 广东省教育考试院 字体大小:

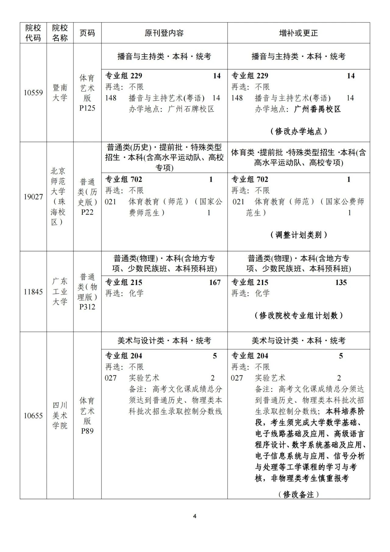
应有关高校的要求,现对《广东省2025年普通高等学校招生专业目录》部分内容作如下增补及更正,请及时转发各中学并告知学生。

附件:《广东省2025年普通高等学校招生专业目录》增补及更正表

来源于广东省教育考试院